搜索
首页
汇配资
股票杠杆炒股平台
实盘股票杠杆平台
九八策略 海拓优才:2025年中国企业出海案例白皮书
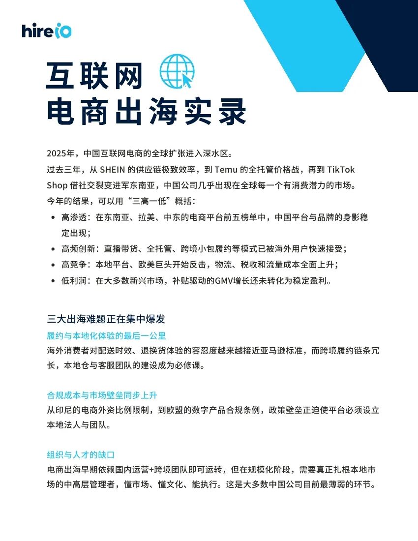
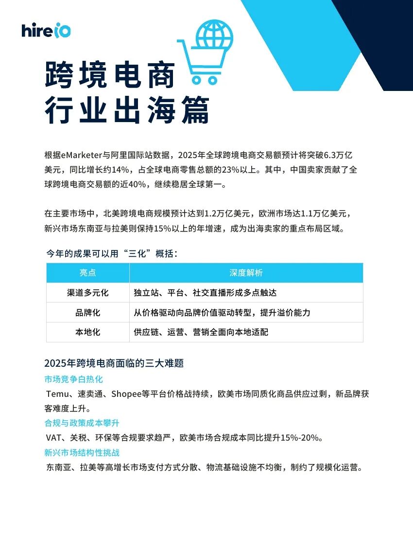
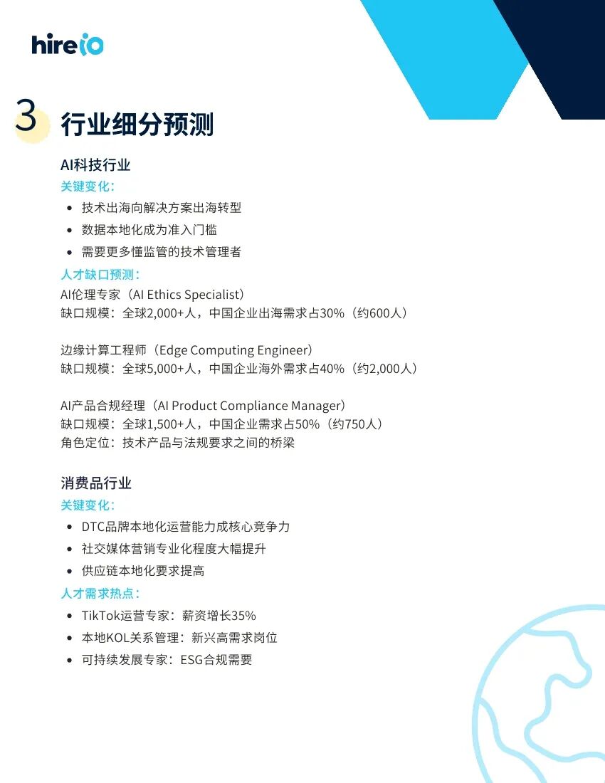
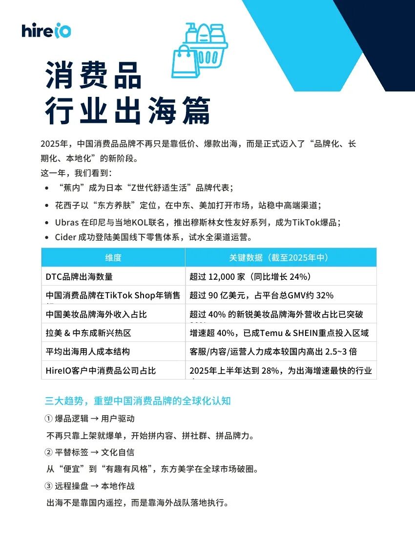
2025年
来源:科银宏泰配资APP下载
网站:汇配资
日期:2026-03-05 12:51:29
查看:167
(来源:数局)
]article_adlist-->
此报告及更多报告,点击“报告下载”菜单免费获取;或扫码加入数局知识星球获取更好服务:
]article_adlist-->
海量资讯、精准解读,尽在新浪财经APP
汇配资提示:文章来自网络,不代表本站观点。
上一篇:
沪深通配资 选购靠谱的C1考试培训机构,考C1驾驶证费用怎么算?
下一篇:
富豪配资平台 东方审美觉醒,香水走向价值共鸣式消费,五大机会点来了
相关文章
股票杠杆 百万重奖+全新政策!洛阳文旅集团推出10项春节主题活动
红盘策略APP下载 11月27日益丰转债下跌0.8%,转股溢价率72.52%
恒泰配资 9 月来华上学保姆级攻略,外籍宝子们快码住!_居留_签证_许可
相关评论
本文评分
*
评论内容
*
你的昵称
*
你的邮箱
*
提交评论
沪深京指数
热点资讯
优益配资平台 万科,突发!A股直线涨停,港股涨15%,6只境内债均涨超30%!发生了什么?
点赢策略 三季报点评:汇添富中证金融地产ETF基金季度涨幅-0.59%
易启胜配资 比亚迪大唐首发! 黑科技拉满,EV版续航950km,10%-97%约9分钟
富豪配资平台 东方审美觉醒,香水走向价值共鸣式消费,五大机会点来了
九八策略 海拓优才:2025年中国企业出海案例白皮书
推荐资讯
股壹佰配资平台 我国只有2.5个圣人,其中的一个,在历史教科书上居然很少提及
联合证券APP下载 长安二十四计 豆瓣启动防水军控评
富阳配资 宝宝2岁还不会说话?语言发育迟缓的真相与应对指南 !
配资论坛官网 朗坤科技:7月2日融资净买入46.01万元,连续3日累计净买入430.91万元
黄金外汇配资APP下载 河北围场:新材料产业向“新”而行_玄武岩_生产_王晓
小麦配资 商务部对美产模拟芯片发起反倾销调查 产业链国产化空间广阔